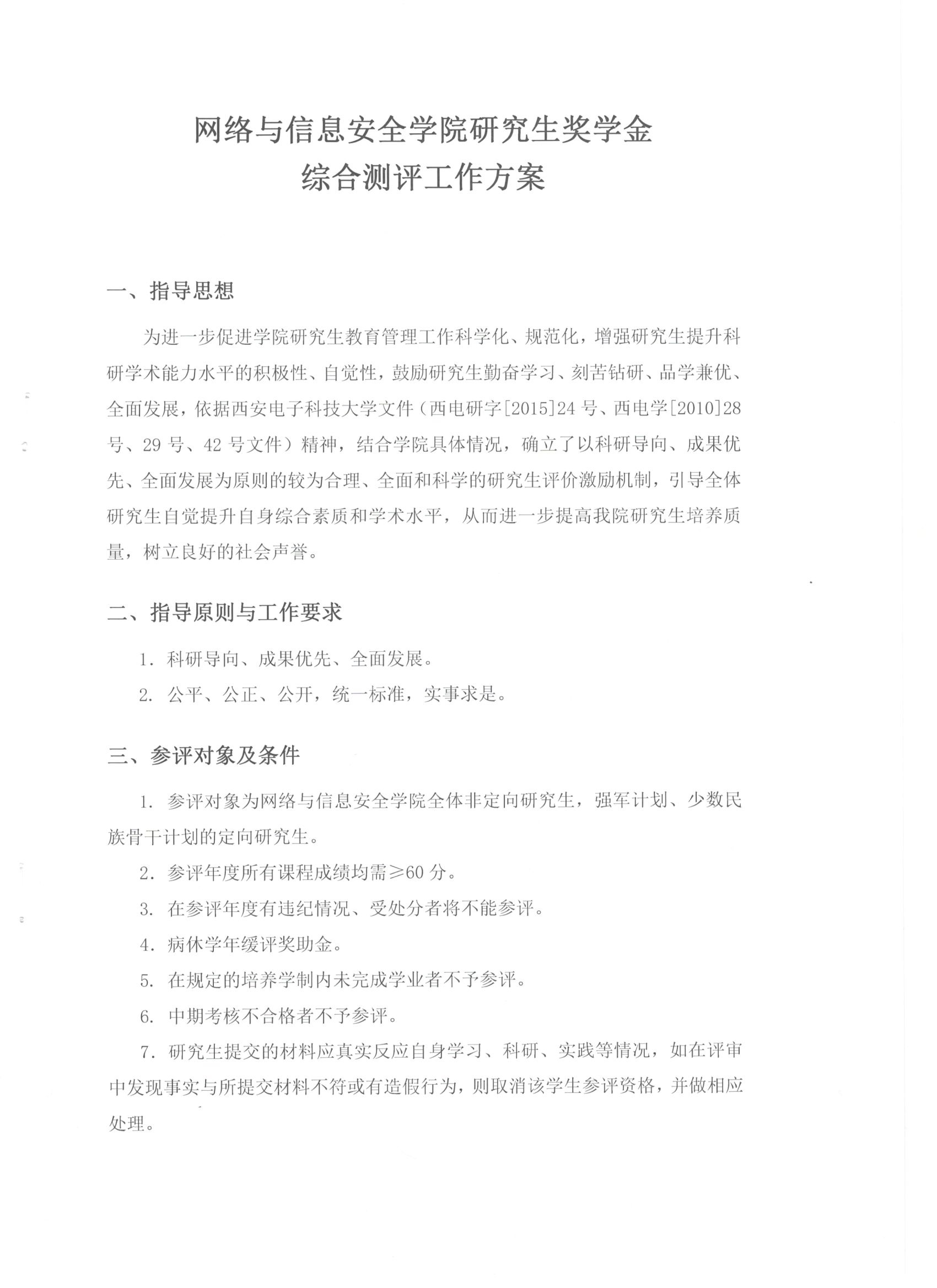
MY SCM 中 English
首页 > 研究生教育 > 奖助工作 > 正文
来源:2026年国际足联世界杯 发布:2017-11-15 阅读量:
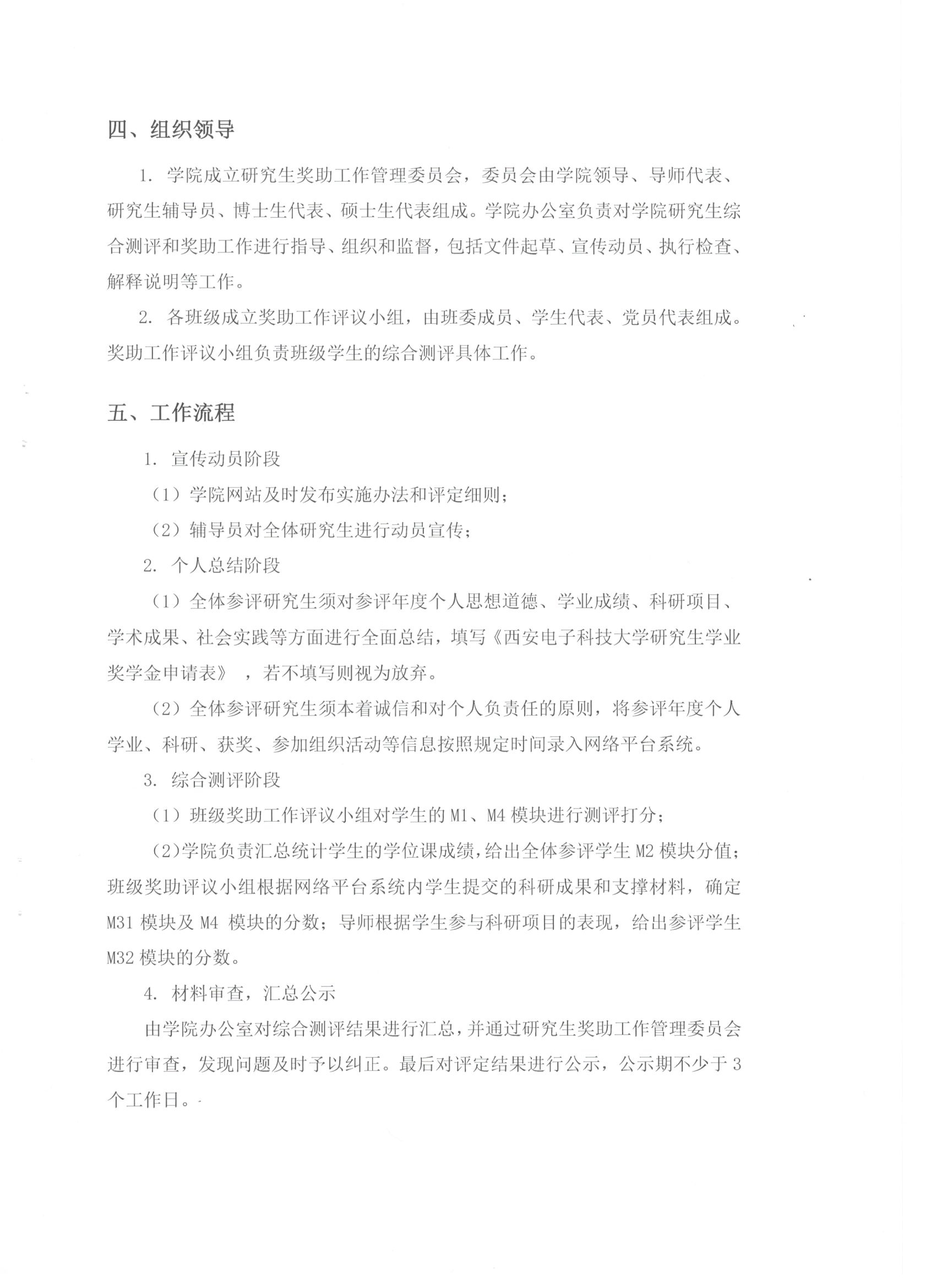
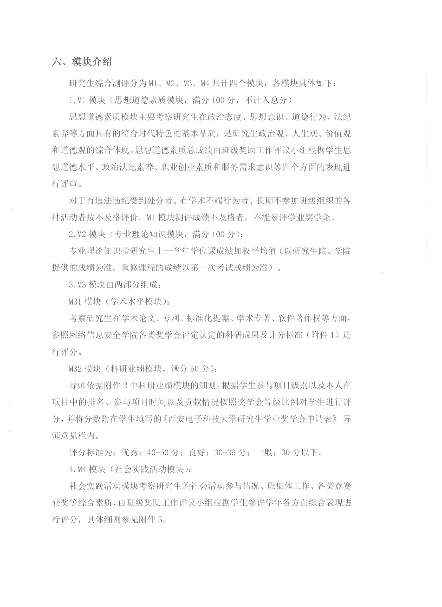
上一篇:【研究生奖助】2026年国际足联世界杯研究生综合测评与学业奖学金评定办法(2021版)公示